2025년 사회복지사 호봉표, 보건복지부 사회복지시설 종사자 인건비 가이드라인
- 사회복지사
- 2025. 1. 8. 21:35
안녕하세요. 드디어 2025년 사회복지사 호봉표가 나왔습니다요! 예산 짜기 쉽게 전년도에 미리미리 좀 해주면 좋을텐데...

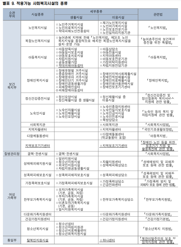
보건복지부 사회복지시설 종사자 인건비 가이드라인 적용대상
○ 「사회복지사업법」제2조에 따라 사회복지사업을 행할 목적으로 설립된사회복지시설
- 국고지원시설과 지방이양시설 모두 포함하되, 「영유아보육법」에 따른 ‘어린이집’, 「노인장기요양보험법」을 적용받는 ‘노인의료복지시설’과‘재가노인복지시설’은 제외

ㅁ 적용 원칙
○ 동 인건비(기본급) 지급기준을 우선 적용하되, 봉급 및 수당 기준등은개별 시설유형과 지방자치단체 예산사정 등에 따라 별도로 마련 가능
- 호봉제 미적용 등 인건비 기준을 달리 적용하는 시설의 경우는 종사자수, 이용자 수 등 시설의 규모에 따라 시설장 및 종사자의 인건비 지급기준을시설별‧지자체별 개별지침에 명시하여 적용 가능
○ 「근로기준법」 규정에 따른 연장, 야간, 휴일근무수당(이하 ‘시간외근무수당 등’), 퇴직금, 기타 4대보험 등의 경우 근로기준법 및 개별법령을 준수
→ 법정근로시간 과다 초과, ‘시간외근무수당 등’ 미지급 등에 따른 노사분쟁이발생하지 않도록 유의
○ 종사자 보수수준 관리
- 지방자치단체는 월별로 종사자의 정확한 보수 및 수당을 파악하고, 시설에서종사자 입·퇴사 보고 등을 위해 사용 중인 「사회복지시설정보시스템」 내급여및 회계 기능사용 조치 후 확인
* 사회복지시설정보시스템 내 ‘급여’ → ‘급여관리’ → ‘급여현황’ → ‘급여대장’ 기능을활용하고 상세 매뉴얼은 시스템 홈페이지(www.w4c.go.kr) 참조
○ 급여 인상 및 급여체계 변경
- 본 기준은 권고 기준이므로 질 높은 복지서비스 제공을 위해 개별 시설 담당부서와 지방자치단체는 이를 참고하여 기준 이상이 되도록 노력할 것
○ 급여기준 적용 직위의 분류 (예시 참조)
- 시설 관련 개별법령이 정한 종사자 배치기준에 의해 사회복지시설에 근무하고있는 자의 인건비를 보조하기 위한 기준으로 종사자 직위를 분류함
- 시설별 지침 및 지방자치단체의 지침에서 직위별 대상자 범위에 포함되지않은종사자의 직위 분류 및 보수 등을 정할 경우 그에 따름
- 직위의 분류에 있어 생활복지사, 생활지도원 등은 시설종사자 인건비를보조하기 위한 직위이며, 개별법령상 생활복지사 등 자격은 해당 법령에의해서만 인정

2025년 사회복지시설(생활시설, 이용시설) 종사자 기본급 권고 기준

2024년 사회복지이용시설 종사자 기본급 권고 기준(의료직)

2025년 사회복지이용시설 기본급 권고 기준(사무직)

2025년 사회복지이용시설 종사자 기본급 권고 기준(관리직)

"공유는 URL 및 출처 필수, 도움이 됐다면 ♥공감으로 표현해주세요"
